新聞資訊
News
充電樁補償是用電容器還是用SVG?哪個效果更好?

充電樁項目無功補償建議選用SVG,原因如下:
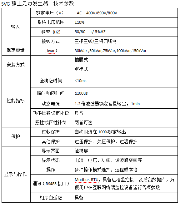
1、充電樁負荷式工作過程中,無功功率需要有時是感性狀態,需要補償容性無功;有時又是容性狀態,需要補償感性無功;但是普通電容器組無功補償感性無功,SVG動態補償既能輸出感性無功功率,也能輸出容性無功功率,滿足充電樁負荷無功需求。

2、充電樁負荷變化頻繁,而且波動大,無功需求忽大忽小,變化極快,SVG動態補償響應迅速、能夠在幾毫秒快速實現無功功率輸出,滿足無功功率消耗的需求。

3、SVG動態無功補償不但響應速度快,而且補償精度高。能夠實現0~100kVAR連續、精細輸出無功功率、滿足無功不同容量需求,達到提高功率因數的目標。

4、所以在充電樁項目中,箱式變電站要加裝SVG無功補償設備。

返回頂部
在線客服
掃一掃 關注我們